Mendeteksi Temperatur Pada Pipa Boiler 
1. Mengetahui pengertian sensor thermocouple
2. Mengetahui prinsip kerja sensor thermocouple
3. Mengetahui aplikasi dari sensor thermocouple
2. Alat dan Bahan [kembali]
Alat dan bahan yang digunakan dalam rangkaian simulasi pada proteus yaitu:
    1. TCB( thermokopel )
    2. Op07 ( non-inverting)
    3. Res  ( resistor )
    4. 1N5991B (dioda zener )
    5. Capasitor(kapasitor)
    6. Pot- HG (potensiometer)
    7. Power Supply DC
    8. Voltmeter DC
    9. Gnd(ground)
3. Dasar Teori [kembali]
SENSOR THERMOCOUPLE
A. Pengertian Thermocouple
   
 Termokopel (Thermocouple) adalah jenis sensor suhu yang digunakan untuk
 mendeteksi atau mengukur suhu melalui dua jenis logam konduktor berbeda
 yang digabung pada ujungnya sehingga menimbulkan efek 
“Thermo-electric”. Dimana sebuah logam konduktor yang diberi perbedaan 
panas secara gradient akan menghasilkan tegangan listrik. Perbedaan 
Tegangan listrik diantara dua persimpangan (junction) ini dinamakan 
dengan Efek “Seeback”.
   
 Kelebihan Termokopel adalah responnya yang cepat terhadap perubahaan 
suhu dan juga rentang suhu operasionalnya yang luas yaitu berkisar 
diantara -200˚C hingga 2000˚C. Selain respon yang cepat dan rentang suhu
 yang luas, Termokopel juga tahan terhadap goncangan/getaran dan mudah 
digunakan.
    
B. Karakteristik Thermocouple
 
 
Besarnya tegangan keluaran pada termokopel ditentukan dengan rumus:
Vout = Vh – Vc
Keterangan :
Vout = tegangan keluaran thermokopel
Vh = tegangan yang diukur pada suhu tinggi
Vc = tegangan referensi
 B. Karakteristik Thermocouple
Grafik karakteristik sensor thermocouple terhadap tahanan dan temperatur 
Grafik karakteristik sensor thermocouple terhadap tegangan dan temperatur
4. Prinsip Kerja [kembali]
    
 Pada dasarnya Termokopel hanya terdiri dari dua kawat logam konduktor 
yang berbeda jenis dan digabungkan ujungnya. Satu jenis logam konduktor 
yang terdapat pada Termokopel akan berfungsi sebagai referensi dengan 
suhu konstan (tetap) sedangkan yang satunya lagi sebagai logam konduktor
 yang mendeteksi suhu panas.

    
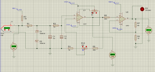
Rangkaian pengkondisi sinyal berfungsi untuk mengolah sinyal dari transduser termokopel berupa tegangan yang cukup kecil menjadi tegangan yang lebih besar, sehingga output dari rangkaian ini dapat dibaca oleh untai Analog Digital Converter (ADC).
Rangkaian pengkondisi sinyal berfungsi untuk mengolah sinyal dari transduser termokopel berupa tegangan yang cukup kecil menjadi tegangan yang lebih besar, sehingga output dari rangkaian ini dapat dibaca oleh untai Analog Digital Converter (ADC).
Rangkaian signal conditioning terbagi dalam 3 blok fungsi:
a) Low pass Filter
    Pertama termocouple akan diatur pada suhu tertentu. Termokopel yang terlalu panjang bisa menangkap sinyal liar layaknya 
sebuah antenna, karena output dari termokopel merupakan sinyal 
berfrekuensi rendah, perlu dipasang sebuah filter untuk menghilangkan 
sinyal frekuensi tinggi yang tidak lain adalah noise. R1, R3, C1, dan C2
 adalah komponen penyusun low pass filter yang memiliki frekuensi cut 
off sekitar 3Hz. Diode zener D1 dan D2 digunakan untuk membatasi input 
yang masuk ke rangkaian. Resistor pull up 1MΩ berfungsi sebagai pengaman
 pada saat termokopel putus / tidak terhubung, karena saat termokopel 
tidak terhubung input rangkaian signal conditioning menjadi besar 
sehingga pemanas tidak akan menyala bila alat ini digunakan sebagai 
pengendali suhu.
b) Penguat tingkat I
   
 Penguat Tingkat I adalah rangkaian non Inverting OP-AMP menggunakan IC 
OP 07. Alasan memilih penguat jenis non inverting dengan pertimbangan 
penguat non Inverting memiliki impedansi masukan yang sangat tinggi dan 
impedansi keluaran yang rendah, selain itu sinyal input dari termokopel 
sebanding dengan kenaikan suhu. Didalam rangkaian ini terdapat 2 buah 
potensiometer. RV1 sebagai Zero adjustment, berfungsi untuk mengatur 
besar kecilnya tegangan offset keluaran. Tegangan offset adalah tegangan
 yang timbul pada keluaran saat nilai inputannya nol. Tegangan ini 
digunakan untuk menentukan suhu terendah yang bisa dibaca alat ukur ini.
 RV2 sebagai Gain Adjustment, berfungsi untuk mengatur besar penguatan 
pada tingkat ini, dengan menganggap tegangan offset = 0V
c) Penguat tingkat II
    
 Penguat tingkat II juga menggunakan penguat Non Inverting sama seperti 
menguat tingkat I. Op Amp yang digunakan adalah Op 07 serta R7 dan R8 
pengatur tegangan output. Maka setelah rangkaian dinyalakan dengan 
mengatur suhu termocouple sebesar 157 derjat, maka saat temperatur pada 
pipa boiler menyentuh suhu tersebut maka akan ditandai dengan hidupnya 
lampu led sebagai tanda peringatan.
5. Rangkaian Simulasi [kembali]
Rangkaian thermocuple sebelum dijalankan:
6. Video [kembali]
7. Link Download [kembali]
Rangkaian Sensor Thermocouple di sini
Video sensor thermocouple di sini
Datasheet Thermocouple di sini





Tidak ada komentar:
Posting Komentar